Our Board
The board is responsible for setting the strategic direction of our organisation, ensuring due probity and accountability and holding the management team to account in terms of organisational performance.
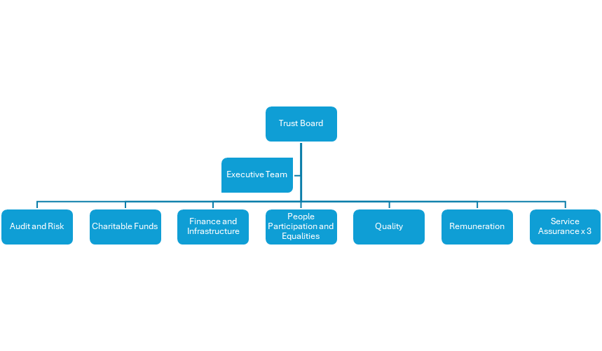
Trust Board and Sub-Committees
Downloads
Register of board interest
Board members expense reports
Self-certification for NHS Trusts
Meet our board
Matthew Winn - Chief Executive Officer
Matthew Winn is the Chief Executive of the Group and takes the principal responsibility of working with partners across Cambridgeshire/Peterborough; and Bedfordshire, Luton and Milton Keynes and Norfolk and Waveney Integrated Care Boards and Local Authorities.
Matthew Winn is the Chief Executive of the Group and takes the principal responsibility of working with partners across Cambridgeshire/Peterborough; and Bedfordshire, Luton and Milton Keynes and Norfolk and Waveney Integrated Care Boards and Local Authorities.
He chairs the partnership forums in Norfolk and Bedfordshire, Luton and Milton Keynes for Urgent care strategy and is a national advisor to NHS England on Intermediate care.
Lynda Thomas CBE - Non Executive Director Group Chair
Lynda joined NCH&C in February 2023 from Macmillan Cancer Support, where she became the charity’s first female Chief Executive in March 2015. In her 20 years at Macmillan Lynda has worked in a range of roles supporting people living with cancer and securing ground-breaking reforms in cancer care, support and treatment.
Lynda joined NCH&C in February 2023 from Macmillan Cancer Support, where she became the charity’s first female Chief Executive in March 2015. In her 20 years at Macmillan Lynda has worked in a range of roles supporting people living with cancer and securing ground-breaking reforms in cancer care, support and treatment.
Lynda began her Non-Executive career on the Board of the Cwm Taf Morgannwg University Health Board in South Wales, a role that she held until July 2024. In addition to Chairing the NCH&C and CCS Group Model Board, Lynda sits as a Trustee at Age UK supporting the national charity on all brand, marketing and income generating activities.
Dr Caroline Kavanagh - Chief Medical Officer
Caroline qualified and trained as a paediatrician in Northern Ireland and undertook specialist respiratory paediatric training in Belfast and the Royal Brompton Hospital in London. She has been a consultant paediatrician since 2007 with most of her consultant career spent at Norfolk and Norwich University Hospitals Trust (NNUH).
Caroline qualified and trained as a paediatrician in Northern Ireland and undertook specialist respiratory paediatric training in Belfast and the Royal Brompton Hospital in London. She has been a consultant paediatrician since 2007 with most of her consultant career spent at Norfolk and Norwich University Hospitals Trust (NNUH).
Highlights of Caroline’s career to date include leading the work that enabled NNUH to attain children's cystic fibrosis specialist centre accreditation and leading the emergency department to achieve their first ever CQC 'Good' rating.
Whilst at NNUH she was responsible for doctors’ professional standards and an appraiser for the East of England. She was the Associate Medical Director for urgent care chairing the Central Norfolk Alliance of PLACE boards, leading work to improve care for patients across North, Central and South Norfolk.
Kate Howard - Chief Nurse and AHP Officer
Kate joined Cambridgeshire Community Services NHS Trust as Chief Nurse in 2020. She has over 30 years of nursing experience working in community, acute, educational, and in-patient settings, and has a background as a mental health nurse.
Kate joined Cambridgeshire Community Services NHS Trust as Chief Nurse in 2020.
She has over 30 years of nursing experience working in community, acute, educational, and in-patient settings, and has a background as a mental health nurse.
Kate is a qualified teacher in post 16 education and has an MSc in Mental Health Nursing and an MSc in Professional Practice. Clinically her specialist areas are community and in-patient rehabilitation, and her interests include quality, safety, equality, co-production and education.
Kate has significant experience of working in healthcare and in previous roles has led and supported a number of large scale clinical and quality-based initiatives. Kate has been an external examiner for the University of Bedford and was part of the national team developing apprenticeships for the healthcare sector; she has also been an advisor to the NMC and Universities across the midlands region in relation to pre-registration training developments.
Anita Pisani - Chief People Officer and Deputy Chief Executive
Anita Pisani has over 30 years experience of working within the NHS, having started her career in the telecommunications industry. Anita has significant experience of working across the health and social care system and has led several large-scale transformation programmes and is a Fellow of the Chartered Institute of Personnel and Development.
Anita Pisani has over 30 years experience of working within the NHS, having started her career in the telecommunications industry.
Anita has significant experience of working across the health and social care system and has led several large-scale transformation programmes and is a Fellow of the Chartered Institute of Personnel and Development.
Anita joined Cambridgeshire Community Services NHS Trust in June 2012 from Hinchingbrooke Health Care NHS Trust where she had been leading the workforce, communications and organisational development agendas. Prior to this she worked in NHS Bedfordshire where she was the Workforce and OD Director on both the Commissioning and Provider Board. She is a Trustee of Caring Together, a leading charity supporting carers of all ages across Cambridgeshire, Peterborough and Norfolk. In addition, she is a company secretary for a small design consultancy business in Cambridge.
Angie Moodie - Group Chief Finance and Resources Officer
Angie Moodie, Group Chief Finance and Resources Officer. Angie is currently Director of Finance, Planning, and Governance for NHS Healthcare Improvement Scotland.
Angie Moodie, Group Chief Finance and Resources Officer. Angie is currently Director of Finance, Planning, and Governance for NHS Healthcare Improvement Scotland.
She began her role on 21 July 2025.
Rachel Hawkins - Director of Corporate Affairs
Rachel commenced her career in banking and first joined the NHS in 1992. She has significant healthcare experience across hospital, community and mental health services. Rachel has held a number of Board positions since 2005, leading on strategy, service transformation and operations including at Hinchingbrooke Healthcare NHS Trust and Papworth NHS Foundation Trust.
Rachel commenced her career in banking and first joined the NHS in 1992. She has significant healthcare experience across hospital, community and mental health services. Rachel has held a number of Board positions since 2005, leading on strategy, service transformation and operations including at Hinchingbrooke Healthcare NHS Trust and Papworth NHS Foundation Trust.
Rachel joined Cambridgeshire Community Services NHS Trust in November 2019. As Director of Corporate Affairs, she is responsible for governance, emergency planning and resilience and communications. Rachel has an MBA from the University of Wales.
Sarah Buchan - Chief Information Officer
Sarah joined NCHC and CCS as the Group Chief Information Officer in February 2025 following 7 years as a CEO in General Practice and as the Speciality Advisor for Primary Care for Norfolk and Waveney ICB, bringing extensive expertise in digital transformation and technology innovation.
Sarah joined NCHC and CCS as the Group Chief Information Officer in February 2025 following 7 years as a CEO in General Practice and as the Speciality Advisor for Primary Care for Norfolk and Waveney ICB, bringing extensive expertise in digital transformation and technology innovation.
Before joining the NHS, Sarah spent 18 years as a Royal Navy Engineer working across several major new capability projects including the Queen Elizabeth Aircraft Carriers and the Submarine replacement programme. Sarah’s career took her all over the world in various roles including strategy, innovation, digital transformation, and disaster relief. During her career she brought in a defence wide, first of its kind, Learning Management System.
Sarah has extensive experience in governance and risk management, having been and continuing to be the Senior Information Risk Officer (SIRO). Sarah advises the East of England AI forum on AI ethics and during her time in General Practice championed healthcare innovation by introducing virtual Shared Medical Appointments and automation for certain tasks.
Sarah is passionate about getting girls into science and digital, and as such is a mentor for Inspiration Trust on STEM.
Sarah holds a MSc with a focus on the culture of eLearning and a PG Dip in Digital Health Leadership. Sarah enjoys open water swimming, long distance running and has completed two Ironman’s, qualifying previously for the World Championships in Hawaii.
Laura Clear - Director of Strategy and Transformation
Laura joined NCH&C in 2009 and has been a Board member since November 2018. She is a Physiotherapist having trained at the Royal London & Barts Trust and has worked in a variety of clinical roles across the health and social care environment and has experience at a regional level as Allied Health Professions lead.
Laura joined NCH&C in 2009 and has been a Board member since November 2018. She is a Physiotherapist having trained at the Royal London & Barts Trust and has worked in a variety of clinical roles across the health and social care environment and has experience at a regional level as Allied Health Professions lead.
Laura has an MBA from the University of East Anglia and a PGC in executive and organisational coaching. Laura moved with her family to Norfolk in 2003 to work in Great Yarmouth and Waveney. Since joining NCH&C she has undertaken several operational roles. More recently she has worked in a strategy and transformation role and delivering major projects for the trust.
Anna Gill OBE - Non-Executive Director
As the parent of a severely disabled young adult, Anna combines her former background as a nurse with many years’ experience working as a Trustee/Non-Exec Director and a parent carer representative at national level. She has worked with both the Departments for Education, and Health and Social Care; with NHS England, CQC as an Expert by Experience, and Health Education England.
As the parent of a severely disabled young adult, Anna combines her former background as a nurse with many years’ experience working as a Trustee/Non-Exec Director and a parent carer representative at national level . She has worked with both the Departments for Education, and Health and Social Care; with NHS England, CQC as an Expert by Experience, and Health Education England.
She has recently completed a decade serving as a carer representative on the People’s Advisory Forum at NHS England.
In 2022, Anna retired from her long-standing role as a freelance trainer and policy consultant in the field of SEN and disability which included working nationally as an Associate for the Council for Disabled Children.
Anna was awarded an OBE in 2012 for services to disabled children and their families.
David Crawford - Non Executive Director
David started his career as a software developer at His Majesty’s Stationery Office (HMSO) in Norwich and has since held tech leadership roles at BT, Sky, and Camelot. He was most recently Chief Technology Officer for Naked Wines.
David started his career as a software developer at His Majesty’s Stationery Office (HMSO) in Norwich and has since held tech leadership roles at BT, Sky, and Camelot. He was most recently Chief Technology Officer for Naked Wines.
During his career, David has been involved with ground-breaking projects including 3D facial recognition for the Beijing Olympic Games, developing the world’s first broadcast TV on a mobile phone, and launching some of the world’s largest TV services (BBC iPlayer, NOW TV, F1 TV).
David is committed to inclusivity in the workplace and led a successful ‘Women in Technology’ initiative for Sky.
He presents a quarterly panel for the London Tech Leaders community and coaches executive teams on how to better embrace technology.
John Kennedy - Non-Executive Director
John returned to the Norfolk Community Health and Care NHS Trust’s Board as a Non-Executive Director in early 2022. He has experience across the public and private sector in core roles in finance, and has wider skills across, commercial, operations, and sales, where he has held positions including CEO and CFO.
John returned to the Norfolk Community Health and Care NHS Trust’s Board as a Non-Executive Director in early 2022. He has experience across the public and private sector in core roles in finance, and has wider skills across, commercial, operations, and sales, where he has held positions including CEO and CFO.
With significant involvement on numerous Boards, and audit, risk, and remuneration committees, John has many years of knowledge in managing regulation, corporate governance and risk. He has driven large strategic initiatives, led strategic reviews and major change programmes, and led mergers and acquisitions and business turnarounds.
Njoki Yaxley - Non Executive Director
Njoki Yaxley is an experienced governance and risk management professional. She has worked on both sides of the Board table, initially as a Deputy Company Secretary/Governance Manager with Flagship Housing Group, and more recently as a Non-Executive Director for NCH&C - a post she has held since February 2020.
Njoki Yaxley is an experienced governance and risk management professional. She has worked on both sides of the Board table, initially as a Deputy Company Secretary/Governance Manager with Flagship Housing Group, and more recently as a Non-Executive Director for NCH&C - a post she has held since February 2020.
Njoki’s passion and motivation lies in social housing where she spent over 15 years in various roles. She has risen through the ranks from collecting rents to supporting the delivery of new social housing as a development officer, and later as a governance officer with Broadland Housing Group. In 2017, she became a governance and risk manager/ Deputy Company Secretary at Flagship Housing Group.
She holds a degree in Law from the University of East Anglia, a Masters in Social Housing from the London School of Economics, and is a Clore Social Fellow (Social Housing, 2014 Alumnus).
Mani Sharma - Non-Executive Director and Chair of the Finance and Infrastructure Committee
Mani brings deep experience in all aspects of finance and business strategy and has held roles based in both the USA and UK with AstraZeneca PLC, Pfizer Inc and GlaxoSmithKline PLC.
Mani has been a Non-Executive Director since 1 September 2025 and is Chair of the Finance and Infrastructure Committee.
Mani brings deep experience in all aspects of finance and business strategy and has held roles based in both the USA and UK with AstraZeneca PLC, Pfizer Inc and GlaxoSmithKline PLC.
He has a strong track record of supporting organisations through challenging situations, including during rapid growth and through financial challenges. He’s also led large-scale change across global teams.
He is enthusiastic about diversity, inclusion, developing people and creating opportunities.
Mani is a fellow member of the Association of Chartered Certified Accountants and currently serves as Senior Vice President Finance - Group Controller and Head of Global Finance Services at AstraZeneca PLC, based in Cambridge, UK.
Charlotte Black - Non Executive Director
Charlotte lives in Cambridge and started her career working in public health in Suffolk and London.
Charlotte lives in Cambridge and started her career working in public health in Suffolk and London.
She then moved into local government working in Cambridgeshire and Peterborough in children’s and adults’ services. Her most recent job was Director of People Services across Cambridgeshire County Council and Peterborough City Council.
Charlotte now works independently for a variety of national and local organisations.
Jayne Sharma - Associate Non-Executive Director
Jayne brings her experience of the Social Housing Sector. She has extensive experience in Technology and Transformation, including responsibility as the Chief Information Officer for Aviva’s Group Services, operating at Board level, in a complex regulated organisation and membership of Group Executive Meetings, Risk and Audit Boards.
Jayne joined as a Non-Executive Director on 1 October 2025 bringing experience of the Social Housing Sector, where she is a Non-Executive Director at Saffron Housing Trust.
Jayne has extensive experience in Technology and Transformation, including responsibility as the Chief Information Officer for Aviva’s Group Services, operating at Board level, in a complex regulated organisation and membership of Group Executive Meetings, Risk and Audit Boards. As a global technology and transformation leader, Jayne has successfully delivered digital, cloud, cyber and network technologies in line with group strategies.
Jayne is passionate about creating a working environment with diverse leadership, thinking and acceptance, and successfully led the Diversity, Equity, and Inclusion work across Aviva’s global technology, collaborating with partners in the Financial Services and Technologies Industries.